新闻通知
当前位置: 首页 >> 正文
    学院快讯
    澳门网投官方网站在澳门网投官方网站“清廉文化进校园”活动中荣获多个奖项
    时间:2024年08月23日 09:47 

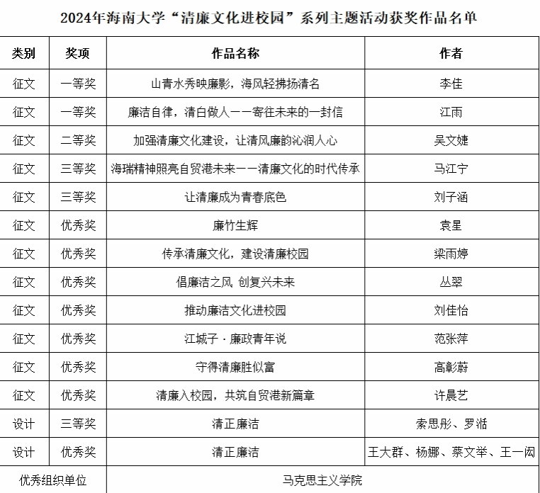
8月21日,中共澳门网投官方网站纪律检查委员会公布了2024年“清廉文化进校园”系列主题活动的获奖名单。澳门网投官方网站在本次活动中表现优异,多项作品获奖,其中征文类比赛获奖12项,设计类比赛获奖2项,成为获奖数量最多的单位,并被评为“优秀组织单位”。

本次获奖不仅彰显了澳门网投官方网站在清廉文化建设方面的卓越成就,也为学院师生进一步深入学习、传播和实践清廉文化注入了新的动力。学院将以此为契机,积极推进清廉文化的普及和实践,为校园文化建设贡献力量。



澳门网投(中国)-唯一官方网站
  • 地址:海南省海口市美兰区人民大道58号 ( 邮编:570228 ) 
    电话:0898-66287086
    邮箱:mks@hainanu.edu.cn
  • 澳门网投官方网站
    公众号
    澳门网投官方网站公众号